Penghu.Book|澎湖文獻資料庫
×
關於我們|About us
搜尋系統|Search
分類書籍|
文學
書籍
|
方志
書籍
|
歷史
書籍
|
學術
書籍
|
專書
書籍
|
文資
書籍
|
校慶專輯
書籍
|
寺廟
書籍
|
地方介紹
書籍
|
地理概論
書籍
|
地質
書籍
|
漁業
書籍
|
縣政
書籍
|
馬公市
|
西嶼鄉
|
望安鄉
|
七美鄉
|
白沙鄉
|
湖西鄉
|
聯絡我們
友站|澎湖知識服務平台
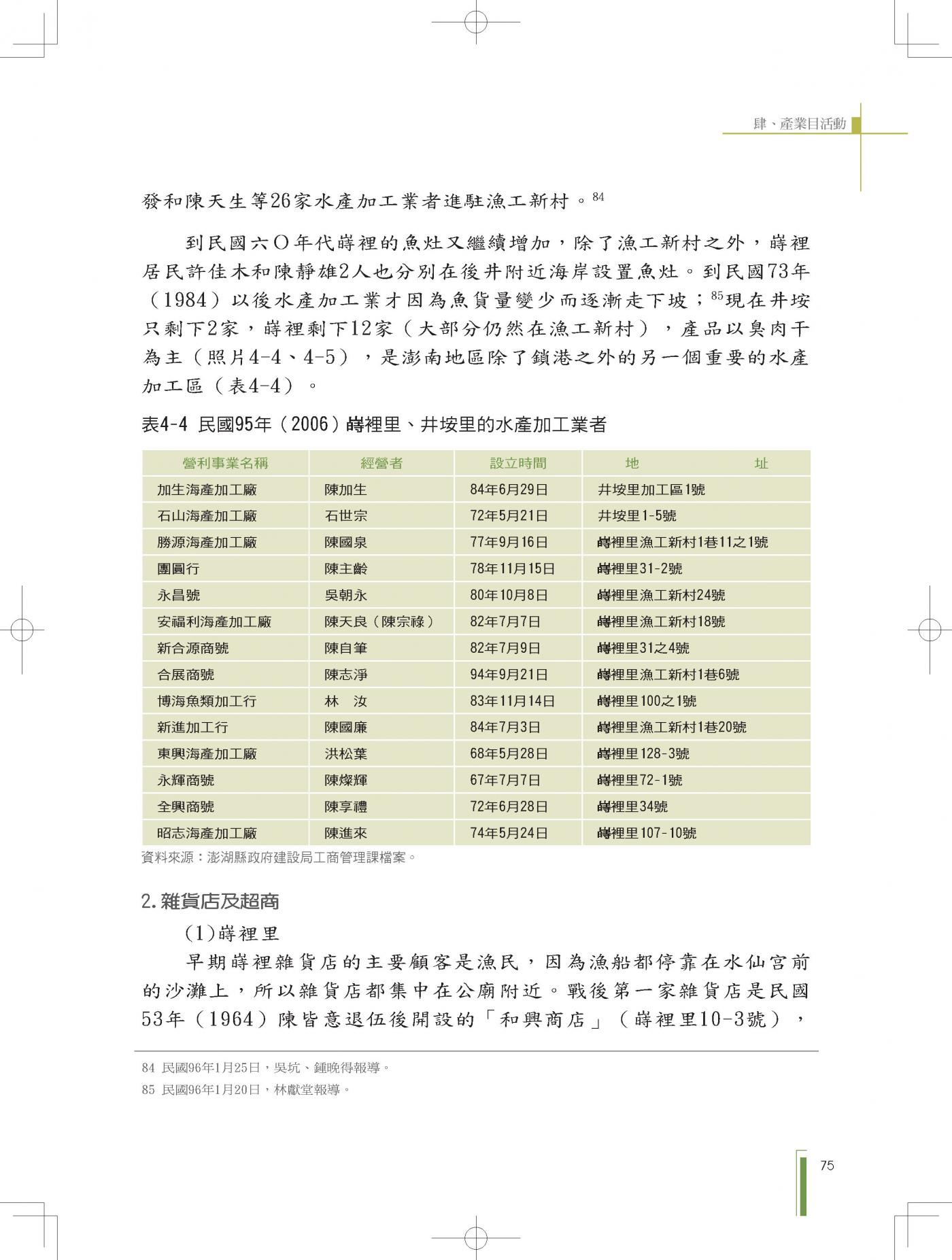
馬公市各里人文鄉土叢書─第十四輯|嵵裡里井垵里|書內搜尋
×
搜尋
`
✕
連頁
上一頁
下一頁
圖檔下載|
點我下載
所在頁面|
操作提醒|
點按圖片,跳至下一頁
引用來源|
關閉|Close
馬公市各里人文鄉土叢書─第十四輯|
嵵裡里井垵里
連頁閱讀頁面
您目前在書籍「
馬公市各里人文鄉土叢書─第十四輯|嵵裡里井垵里嵵裡里井垵里
」之,連頁閱讀頁面。在此頁面中,您可以上下連續閱讀書籍頁面。
您目前瀏覽頁面為第81頁到第90頁(全書共109頁)
掃描頁面|第81頁
掃描頁面|第82頁
掃描頁面|第83頁
掃描頁面|第84頁
掃描頁面|第85頁
掃描頁面|第86頁
掃描頁面|第87頁
掃描頁面|第88頁
掃描頁面|第89頁
掃描頁面|第90頁
上一頁
第1分頁
第2分頁
第3分頁
第4分頁
第5分頁
第6分頁
第7分頁
第8分頁
第9分頁
第10分頁
第11分頁
下一頁
澎湖文獻資料庫提供全文檢索功能,但不持有任何學術文章版權。系統內所有文章版權,皆隸屬於相關作者與單位。
系統文字採人工智慧OCR辨識,不保證100%搜尋率。
本系統純個人運作,無關澎湖公部門。
系統創辦人─吳鷗翔