Penghu.Book|澎湖文獻資料庫
×
關於我們|About us
搜尋系統|Search
分類書籍|
文學
書籍
|
方志
書籍
|
歷史
書籍
|
學術
書籍
|
專書
書籍
|
文資
書籍
|
校慶專輯
書籍
|
寺廟
書籍
|
地方介紹
書籍
|
地理概論
書籍
|
地質
書籍
|
漁業
書籍
|
縣政
書籍
|
馬公市
|
西嶼鄉
|
望安鄉
|
七美鄉
|
白沙鄉
|
湖西鄉
|
聯絡我們
友站|澎湖知識服務平台
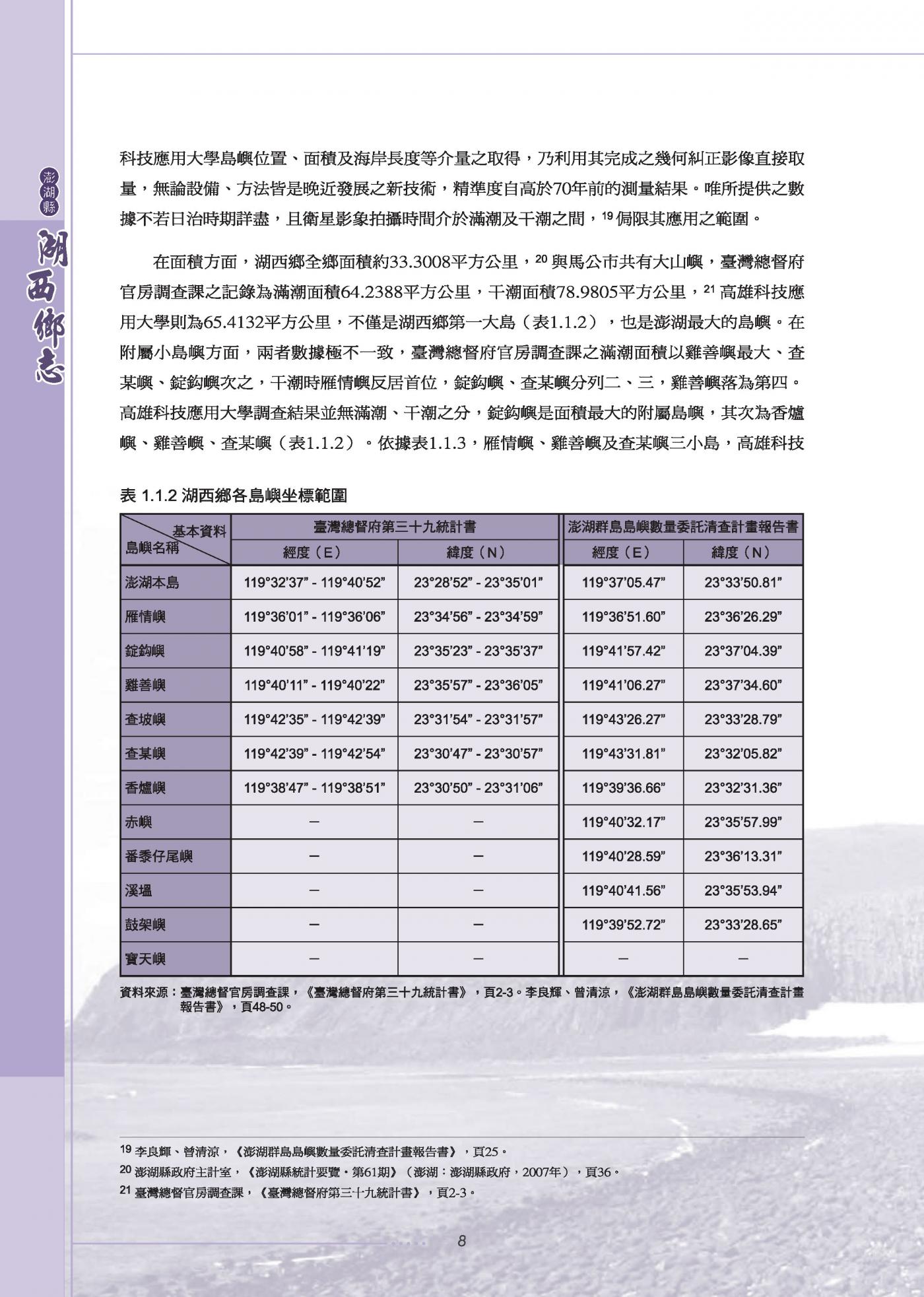
湖西鄉志|上冊|書內搜尋
×
搜尋
`
✕
連頁
上一頁
下一頁
圖檔下載|
點我下載
所在頁面|
操作提醒|
點按圖片,跳至下一頁
引用來源|
關閉|Close
湖西鄉志|
上冊
連頁閱讀頁面
您目前在書籍「
湖西鄉志|上冊上冊
」之,連頁閱讀頁面。在此頁面中,您可以上下連續閱讀書籍頁面。
您目前瀏覽頁面為第31頁到第40頁(全書共600頁)
掃描頁面|第31頁
掃描頁面|第32頁
掃描頁面|第33頁
掃描頁面|第34頁
掃描頁面|第35頁
掃描頁面|第36頁
掃描頁面|第37頁
掃描頁面|第38頁
掃描頁面|第39頁
掃描頁面|第40頁
上一頁
第1分頁
第2分頁
第3分頁
第4分頁
第5分頁
第6分頁
第7分頁
第8分頁
第9分頁
第10分頁
第11分頁
第12分頁
第13分頁
第14分頁
第15分頁
第16分頁
第17分頁
第18分頁
第19分頁
第20分頁
第21分頁
第22分頁
第23分頁
第24分頁
第25分頁
第26分頁
第27分頁
第28分頁
第29分頁
第30分頁
第31分頁
第32分頁
第33分頁
第34分頁
第35分頁
第36分頁
第37分頁
第38分頁
第39分頁
第40分頁
第41分頁
第42分頁
第43分頁
第44分頁
第45分頁
第46分頁
第47分頁
第48分頁
第49分頁
第50分頁
第51分頁
第52分頁
第53分頁
第54分頁
第55分頁
第56分頁
第57分頁
第58分頁
第59分頁
第60分頁
下一頁
澎湖文獻資料庫提供全文檢索功能,但不持有任何學術文章版權。系統內所有文章版權,皆隸屬於相關作者與單位。
系統文字採人工智慧OCR辨識,不保證100%搜尋率。
本系統純個人運作,無關澎湖公部門。
系統創辦人─吳鷗翔