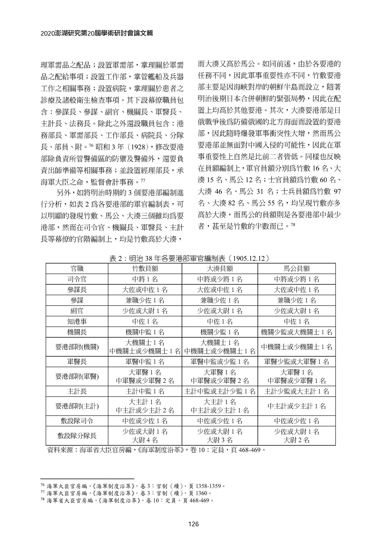
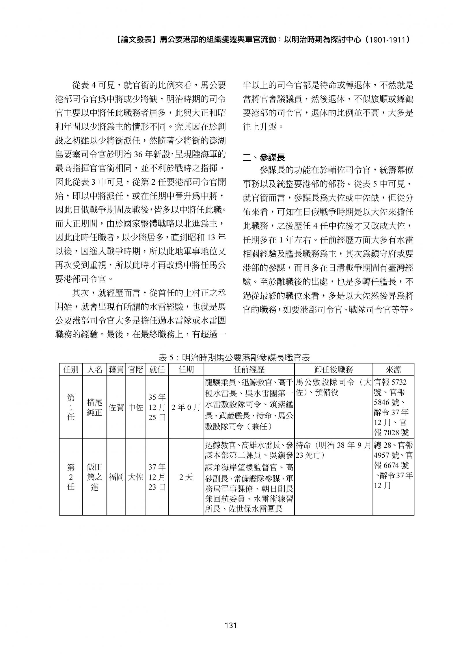
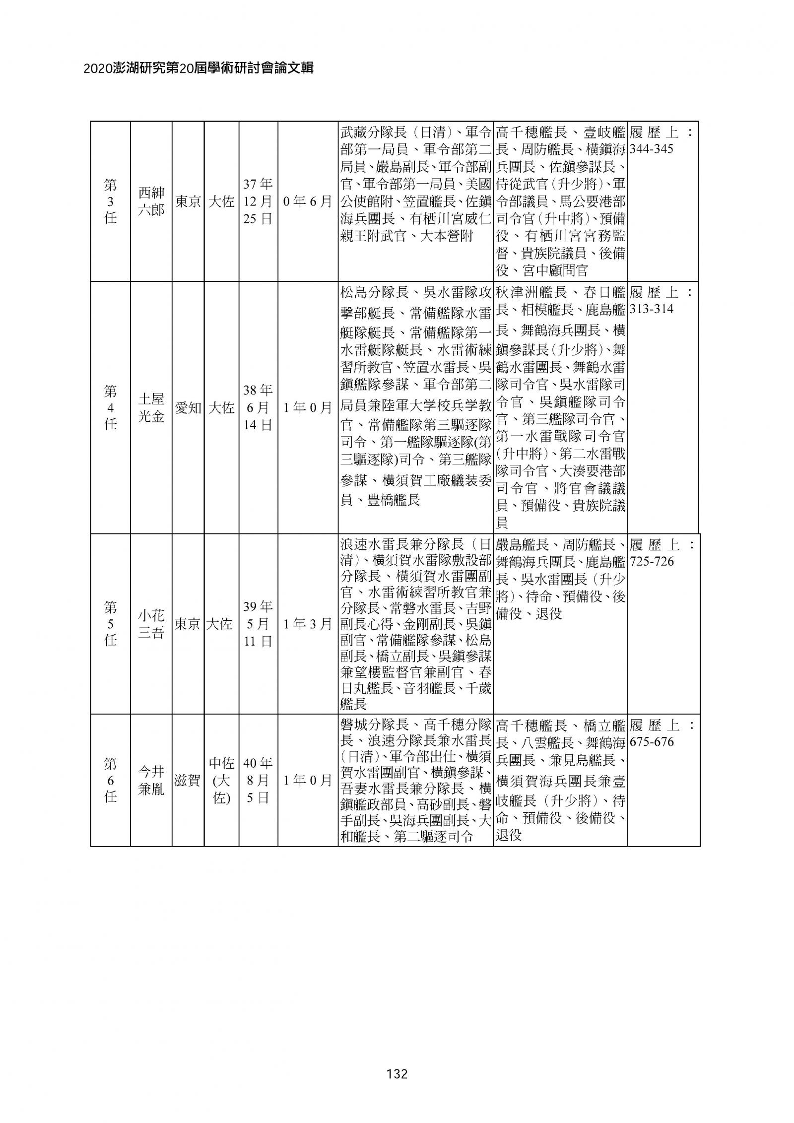
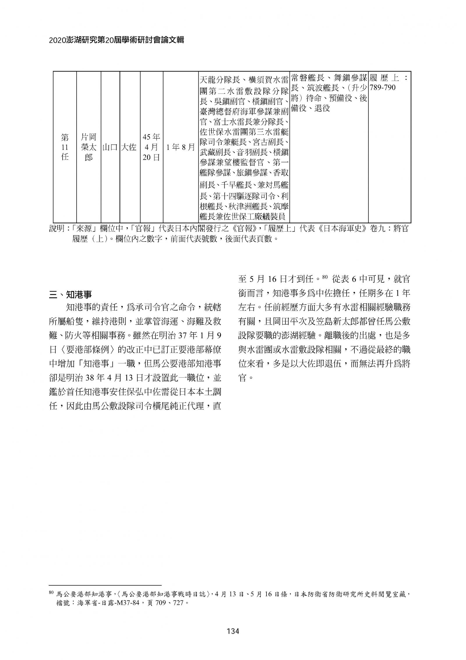
Penghu.Book|澎湖文獻資料庫
×
關於我們|About us
搜尋系統|Search
分類書籍|
文學
書籍
|
方志
書籍
|
歷史
書籍
|
學術
書籍
|
專書
書籍
|
文資
書籍
|
校慶專輯
書籍
|
寺廟
書籍
|
地方介紹
書籍
|
地理概論
書籍
|
地質
書籍
|
漁業
書籍
|
縣政
書籍
|
馬公市
|
西嶼鄉
|
望安鄉
|
七美鄉
|
白沙鄉
|
湖西鄉
|
聯絡我們
友站|澎湖知識服務平台
2020澎湖研究─第20屆學術研討會論文輯|書內搜尋
×
搜尋
`
✕
連頁
上一頁
下一頁
圖檔下載|
點我下載
所在頁面|
操作提醒|
點按圖片,跳至下一頁
引用來源|
關閉|Close
2020澎湖研究─第20屆學術研討會論文輯
連頁閱讀頁面
您目前在書籍「
2020澎湖研究─第20屆學術研討會論文輯
」之,連頁閱讀頁面。在此頁面中,您可以上下連續閱讀書籍頁面。
您目前瀏覽頁面為第121頁到第130頁(全書共264頁)
掃描頁面|第121頁
掃描頁面|第122頁
掃描頁面|第123頁
掃描頁面|第124頁
掃描頁面|第125頁
掃描頁面|第126頁
掃描頁面|第127頁
掃描頁面|第128頁
掃描頁面|第129頁
掃描頁面|第130頁
上一頁
第1分頁
第2分頁
第3分頁
第4分頁
第5分頁
第6分頁
第7分頁
第8分頁
第9分頁
第10分頁
第11分頁
第12分頁
第13分頁
第14分頁
第15分頁
第16分頁
第17分頁
第18分頁
第19分頁
第20分頁
第21分頁
第22分頁
第23分頁
第24分頁
第25分頁
第26分頁
第27分頁
下一頁
澎湖文獻資料庫提供全文檢索功能,但不持有任何學術文章版權。系統內所有文章版權,皆隸屬於相關作者與單位。
系統文字採人工智慧OCR辨識,不保證100%搜尋率。
本系統純個人運作,無關澎湖公部門。
系統創辦人─吳鷗翔