Penghu.Book|澎湖文獻資料庫
×
關於我們|About us
搜尋系統|Search
分類書籍|
文學
書籍
|
方志
書籍
|
歷史
書籍
|
學術
書籍
|
專書
書籍
|
文資
書籍
|
校慶專輯
書籍
|
寺廟
書籍
|
地方介紹
書籍
|
地理概論
書籍
|
地質
書籍
|
漁業
書籍
|
縣政
書籍
|
馬公市
|
西嶼鄉
|
望安鄉
|
七美鄉
|
白沙鄉
|
湖西鄉
|
聯絡我們
友站|澎湖知識服務平台
硓𥑮石季刊|第108期|書內搜尋
×
搜尋
`
✕
連頁
上一頁
下一頁
圖檔下載|
點我下載
所在頁面|
操作提醒|
點按圖片,跳至下一頁
引用來源|
關閉|Close
硓𥑮石季刊|
第108期
連頁閱讀頁面
您目前在書籍「
硓𥑮石季刊|第108期第108期
」之,連頁閱讀頁面。在此頁面中,您可以上下連續閱讀書籍頁面。
您目前瀏覽頁面為第131頁到第140頁(全書共147頁)
掃描頁面|第131頁
掃描頁面|第132頁
掃描頁面|第133頁
掃描頁面|第134頁
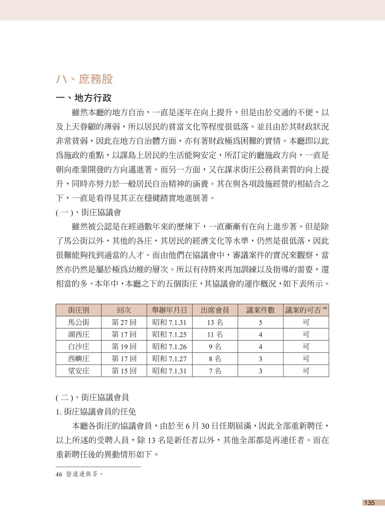
掃描頁面|第135頁
掃描頁面|第136頁
掃描頁面|第137頁
掃描頁面|第138頁
掃描頁面|第139頁
掃描頁面|第140頁
上一頁
第1分頁
第2分頁
第3分頁
第4分頁
第5分頁
第6分頁
第7分頁
第8分頁
第9分頁
第10分頁
第11分頁
第12分頁
第13分頁
第14分頁
第15分頁
下一頁
澎湖文獻資料庫提供全文檢索功能,但不持有任何學術文章版權。系統內所有文章版權,皆隸屬於相關作者與單位。
系統文字採人工智慧OCR辨識,不保證100%搜尋率。
本系統純個人運作,無關澎湖公部門。
系統創辦人─吳鷗翔